网站首页
协会概况
组织架构
协会领导
理事成员
协会会员
医院采购专委会
高校采购专委会
协会动态
协会章程
协会简介
通知公告
协会通知
培训教育
政府公告
信息公告
资格预审
招标(采购)
中标(成交)
更正
终止
单一来源公示
需求公示(征询意见)
其他公告
行业资讯
政策法规
部委政策
省市政策
市州政策
学习园地
新书连载
精品论文展
知识问答
联系我们
入会流程
联系我们
云平台
专家库
网站首页
协会概况
组织架构
协会领导
理事成员
协会会员
医院采购专委会
高校采购专委会
协会动态
协会章程
协会简介
通知公告
协会通知
培训教育
政府公告
信息公告
资格预审
招标(采购)
中标(成交)
更正
终止
单一来源公示
需求公示(征询意见)
其他公告
行业资讯
政策法规
部委政策
省市政策
市州政策
学习园地
新书连载
精品论文展
知识问答
联系我们
入会流程
联系我们
云平台
专家库
信息公告
您的位置:
首页
>
信息公告
>
中标(成交)
资格预审
招标(采购)
中标(成交)
更正
终止
单一来源公示
需求公示(征询意见)
其他公告
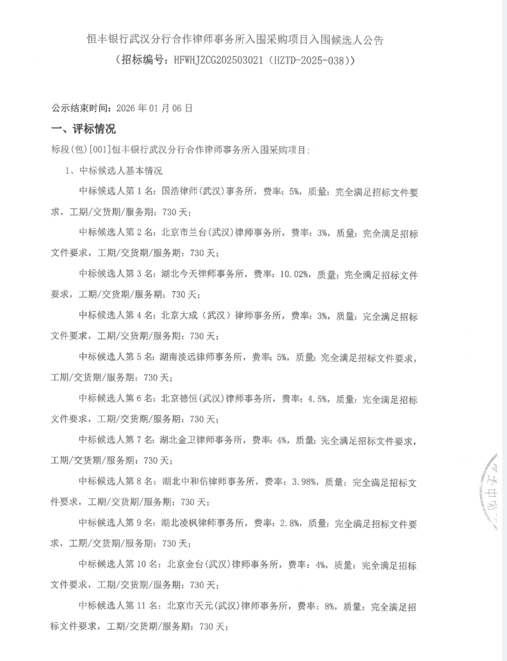
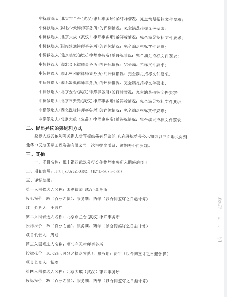
恒丰银行武汉分行合作律师事务所入围采购项目入围候选人公告
发布时间:2026-01-04
浏览量:921次
发布者:湖北华中天地国际工程咨询有限公司
027-87710560